神州数码国际创新中心,深圳 / 深圳华汇设计
深圳湾超级总部基地作为大湾区最重要的全球高端产业聚集地,超总将以绿色生态、科技互联、人文艺术作为设计主旨,以街坊式规划理念创造活力街道,打造高渗透率的复合型公共空间。
Shenzhen Bay Super Headquarters Base, the Greater Bay Area’s premier hub for global high-end industries, is guided by principles of green ecology, technological connectivity, and cultural vitality. Through a block-based urban fabric, it creates lively streets and highly permeable mixed-use public spaces.
▼屹立在深圳湾超级总部基地的双塔,Twin Towers Anchoring the Shenzhen Bay Super Headquarters Base

▼融于湾区的城市天际线,Integrated into the Bay Area City Skyline

神州数码国际创新中心作为超总首发项目之一,基地雄踞核心腹地,紧邻中央绿轴,项目在尊重超总片区严整规划秩序的基础上,以灵动渗透的空间策略和像素化的科技语汇实现创造性回应。设计既尊重城市规划框架,又以立体生态、多维链接等手法突破形态边界,于严谨网格中书写自由跃动的建筑叙事。
As one of the first flagship projects within the base, the Digital China International Innovation Center occupies a prime location at the core of the district, adjacent to the central green axis. Respecting the rigorous planning framework, the design responds creatively with spatial permeability and a pixelated technological language. While honoring the urban grid, the architecture transcends formal boundaries through vertical ecology and multi-dimensional linkages, composing a narrative of freedom and dynamism within disciplined order.
▼屹立在深圳湾超级总部基地的双塔,Twin Towers Anchoring the Shenzhen Bay Super Headquarters Base

▼建筑与周边环境关系,The Relationship Between the Building and Its Surroundings

▼东侧视角,View from the East

▼西侧视角,View from the West

水平渗透,垂直蔓生Horizontal Porosity, Vertical Growth
规划以谦逊而敏锐的姿态融入深圳湾超级总部基地的整体构架,从容回应山海城市特有的空间韵律。设计以水平方向轻柔渗透,给城市留出呼吸的通道——街巷微缩成谷,广场蔓延如泊,与中央绿轴和地铁脉络温柔相接,在严谨的网格中孕育出自由流动的底部界面。
▼概念—“秩序与自由”,Concept — “Order and Freedom”

The master plan integrates into the framework of the Shenzhen Bay Super Headquarters Base with a humble yet perceptive stance, attuned to the spatial rhythms of a city shaped by mountains and sea. Horizontally, the design introduces gentle permeability, carving passages that breathe with the city—streets narrowing into valleys, plazas unfolding like inlets—seamlessly connecting with the central green axis and transit networks. Within a rigorous grid, these gestures generate a fluid and open ground interface.
▼项目在深圳湾超级总部基地的位置,the Project’s Location within the Shenzhen Bay Super Headquarters Base

垂直系统则如有机生长的藤蔓,以连廊、露台与空中院落构建出一组立体聚落,在理性秩序基调上奏出一曲轻盈跃动的自然乐章。这一切并非对城市结构的简单复现,而是在理解其内在逻辑后,以建筑语言实现纪律与灵动之间的平衡——既锚固于城市秩序,又自由地向上生长。
Vertically, the system unfolds like organic vines, weaving sky bridges, terraces, and elevated courtyards into a three-dimensional cluster. Together, they compose a light and dynamic urban symphony that overlays order with vitality. Rather than a direct replication of the city’s structure, the architecture translates its underlying logic into a language of balance—anchored in urban discipline, yet free to ascend with organic growth.
▼面向绿轴的建筑界面,Architectural Frontage Facing the Central Green Axis

▼晨光中的建筑,Architecture in the Morning Light

▼ 晚霞里的建筑,The Building in the Twilight

▼ 建筑融于城市绿意,Architecture Immersed in Urban Greenery

多维链接Multi-Dimensional Connectivity
设计以立体叠合的公共空间系统,构建从城市到建筑的多维连接体系。首层通过嵌入口袋公园与蜿蜒街巷,柔化地块边界,使绿意如溪流般漫入城市肌理,形成与中央绿轴及相邻地块的柔性渗透;二层以架空连廊编织出一张充满温度的步行网络,将人群、公园与光影温柔串联,激发区域慢行活力。
▼城市渗透,Urban Permeability

▼二层慢行系统,Second-level pedestrian network

The design establishes a multi-layered system of public spaces that links the city to the building. At ground level, pocket parks and meandering streets soften the site’s edges, allowing greenery to flow into the urban fabric like a stream, creating a seamless connection with the central green axis and adjacent plots. On the second level, elevated skybridges weave a warm, pedestrian network, gently connecting people, parks, and light, while activating the area with slow-mobility vitality.
▼东侧入口广场,East Entrance Plaza

▼塔楼底部透视,Perspective View of Tower Base

绿意自地面庭院经裙房绿化台地延展至空中露台,逐步向上形成井然有序的生态系统。这一系统不仅强化了建筑与城市的交互界面,更是超越了连接本身,它将人、自然与建筑编织成有机的整体,巧妙的将本项目融入到深圳湾超级总部基地的大生态框架中。
Greenery extends from the ground-level courtyards through podium terraces up to the sky gardens, gradually forming a structured vertical ecosystem. This system not only strengthens the interface between building and city, but transcends mere connectivity—it integrates people, nature, and architecture into an organic whole, elegantly embedding the project within the broader ecological framework of the Shenzhen Bay Super Headquarters Base.
▼口袋广场,Pocket Plaza

▼商业院落,Commercial Courtyard

▼立体院落,Three-Dimensional Courtyard

▼塔楼与底部街巷,Tower and ground-level streetscape

生态叠脉Ecological Layering
设计将深圳湾超级总部基地的绿色廊道视为城市生命的自然延伸,以建筑为媒介,实现人与自然的深层对话。通过建筑与生态系统的深度融合实现与城市脉搏的同频共振。The design treats the green corridors of the Shenzhen Bay Super
Headquarters Base as a natural extension of the city’s lifeblood, using architecture as a medium to facilitate a profound dialogue between people and nature. By deeply integrating the building with the ecological system, the project resonates in sync with the city’s pulse.
▼与周边环境有机相融,Organic integration with the surrounding context

双塔以错动布局主动迎上中央绿轴,层叠的空中露台与退台形成向上延展的绿色界面,犹如绿脉自然攀升,将城市级生态序列引入建筑垂直维度。这一策略不仅延续了片区生态框架,更将场地有机融入城市可持续发展的大脉络之中——建筑不再是孤立的客体,而是与城市共呼吸的生命体,以其立体叠合的生态架构,谱写出一曲自然、建筑与人文共鸣的生态交响,实现从宏观城市到微观场所的生命协同。
The twin towers, arranged in a staggered layout, engage actively with the central green axis. Layered sky terraces and stepped setbacks form a vertically ascending green interface, like veins of nature climbing upward, bringing the city’s ecological sequence into the building’s vertical dimension. This strategy not only continues the district’s ecological framework but also organically embeds the site within the broader narrative of urban sustainability. The architecture becomes more than an isolated object; it breathes with the city. Through its three-dimensional ecological layering, the project orchestrates a symphony of nature, architecture, and culture, achieving a seamless collaboration from macro urban scale down to micro site experience.
▼树梢上的建筑,Architecture Among the Tree Canopies


像素构形,材艺织章Pixelated Form, Material Craftsmanship
像素不再是数字世界的专属语言,当离散单元被赋予引力、张力与生命力,建筑便成为凝固的量子诗篇。方案设计以 “像素” 这一数字时代的基本单元作为建筑形态生成的母题,借助参数化逻辑,将体块解构为模块化的像素单元,实现标准化模块在三维空间中的自由组合与有机演变,构建出兼具高度秩序性与动态张力的建筑系统。
▼像素构型,Pixelated Form

Pixels are no longer exclusive to the digital world. When discrete units are endowed with gravity, tension, and vitality, architecture becomes a frozen quantum poem. The design takes the “pixel,” the fundamental unit of the digital age, as the generative motif for the building’s form. Through parametric logic, the mass is deconstructed into modular pixel units, allowing standardized components to combine freely in three-dimensional space and evolve organically. The result is an architectural system that balances rigorous order with dynamic tension.
▼建筑与城市背景,Architecture in Urban Context

▼城市环境,Urban Context

建筑立面形象通过像素化形态与科技感材质的运用,呼应了神州数码云科技的企业特质,传递出活力、科技、未来与发展的积极寓意。
The architectural facade, through the use of pixelated forms and high-tech materials, echoes the corporate identity of Digital China’s cloud technology, conveying a dynamic, futuristic, and developmental symbolism.
▼建筑夜景,Architectural Nightscape

模序律动Modular Rhythms
参数化生成的像素单元被转化为立面的基本模数语言。通过标准化4.5米×4.5米的幕墙模块,构建出清晰的结构秩序。这些单元在立面构图中有序排布、叠合与穿插,形成既整体统一又富有变化的韵律节奏,建筑立面形态于理性秩序中诞生诗意律动。塔楼与裙房延续同一模数语言,却又以差异化的像素密度和构图节奏回应各自功能属性——塔楼强调竖向挺拔与科技感,裙房则采用更亲切的尺度与虚实对比。立面不再是静止的表皮,而是承载着秩序与自由、理性与诗意双重基因的动态媒介。
Parametrically generated pixel units form the fundamental modular language of the façade. Using standardized 4.5 × 4.5 m curtain wall modules, a clear structural order is established. These units are systematically arranged, overlapped, and interwoven, producing a façade rhythm that is both cohesive and dynamic, where poetic movement emerges from rational order. The towers and podium continue this modular language while responding to their respective functions through differentiated pixel density and compositional rhythm—the towers emphasizing verticality and technological expression, the podium adopting a more approachable scale and contrast of solid and void. The façade transcends its role as a static envelope, becoming a dynamic medium that embodies dualities of order and freedom, reason and poetry.
▼像素肌理,Pixelated Texture

▼律动的空间像素,Rhythmic Spatial Pixels

▼云台,Viewing Platform

“材艺”协同Material-Art Synergy
材料不仅是功能的载体,更是情感与氛围的塑造者。建筑气质通过材料的精心遴选与工艺控制得以升华。玻璃的透与铝型材的实形成强烈的虚实对比,在日光推移下演绎出丰富的光影层次,强化像素单元的立体感与韵律变化。
▼ 建筑构造,Building Assembly


Materials here are more than functional carriers—they shape emotion and ambiance. The building’s character is elevated through meticulous material selection and precise craftsmanship. The transparency of glass contrasts with the solidity of aluminum profiles, producing a dynamic play of light and shadow that accentuates the volumetric depth and rhythmic variation of the pixel units.
▼ 建筑细部,Architectural Details

裙房立面的叙事则更贴近人文温度。冰裂纹釉面陶板釉面下冰晶般交织的肌理,在不同光线与视角中呈现细微变幻,既与塔楼的科技感呼应,又为建筑基座注入一抹温润底蕴。米黄色铝格栅以柔和的线性肌理与之搭配,进一步柔化体量、营造更具亲和力的近人尺度环境。陶板的实与格栅的虚形成二次对话,进一步丰富了立面层次。
The podium façade conveys a more humanistic narrative. The crackle-glazed ceramic panels reveal ice-crystal-like textures beneath their surface, subtly shifting with changing light and viewpoints. This resonates with the technological expression of the towers while adding warmth and tactility to the building’s base. Complementing this, the pale yellow aluminum grilles provide soft linear textures, further humanizing the scale and enhancing approachability. The dialogue between solid ceramic and voided aluminum enriches the façade’s layered complexity.
▼ 建筑与天空形成的图底,Architectural Silhouette against the Sky

▼ 霞光中的建筑,Architecture in the Afterglow

▼街区空间,Block-scale Public Space

▼大堂空间,Lobby Space


结语CONCLUSION
神州数码国际创新中心,以像素为笔,以科技为墨,在深圳湾畔书写着山海连城的城市新篇章。在城市尺度上,它不仅是一座地标性建筑,更是城市发展的催化剂。其开放的城市公共空间体系,激活了周边区域的城市活力;独特的建筑形态与山海连城的地域特色相融合,丰富了深圳湾的城市天际线。
The Digital China Group International Innovation Center writes a new chapter of urban development along the Shenzhen Bay, using pixels as its brush and technology as its ink. On an urban scale, it is not only a landmark building but also a catalyst for the city’s growth. Its open urban public space system has energized the surrounding area, fostering urban vitality. The unique architectural form, blending seamlessly with the regional characteristics of the mountains and sea, enriches the Shenzhen Bay skyline.
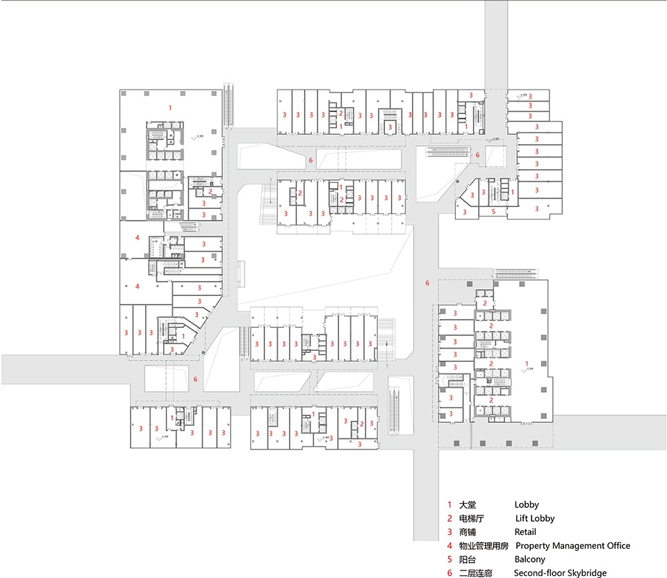
▼首层平面图,Ground Floor Plan

▼ -1F平面图,Basement Floor Plan

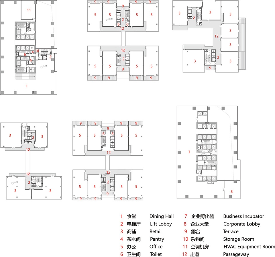
▼ 2F平面图,Second Floor Plan

▼ 3F平面图,Third Floor Plan

▼ 4F平面图,Fourth Floor Plan

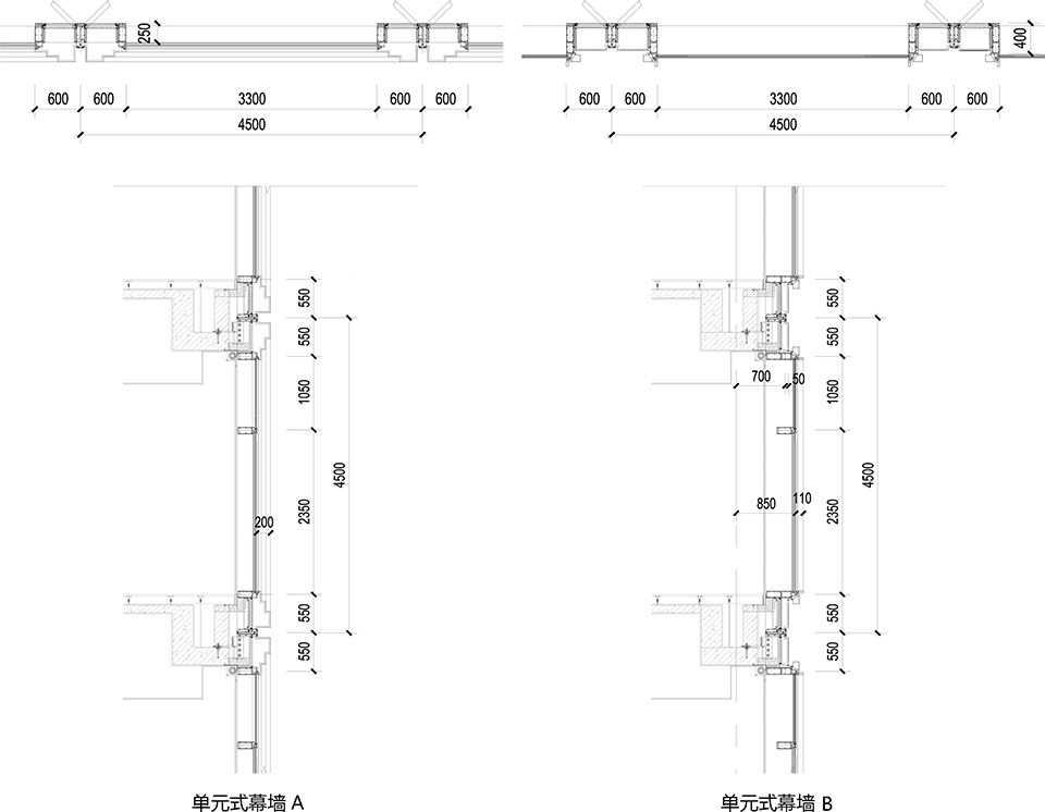
▼单元式墙身节点,Unitized Curtain Wall Junction Detail

项目信息
Project Information
Project Name: Digital China International Innovation Center
Architectural Design: Shenzhen Huahui Design
Chief Architects: Xiao Cheng, Ren Yuanyuan
Design Team: Chen Kangyuan, Gao Yunfei, Xie Changjin, Zeng Xiaotao, Gao Hao, Li Jiangtao
Location: Shenzhen, Guangdong Province, China
Design Period: January 2018 – May 2023
Completion: September 2023
Site Area: 25,634 ㎡
Gross Floor Area: 200,000 ㎡
Client: Digital China Group Co., Ltd.
Project Management Unit: Excellence Commercial Property Co., Ltd., Shenzhen
Interior Design: CTG Architecture
Landscape Design: Lab D+H SH
Construction Documents: Guangdong Architectural Design and Research Institute Group Co., Ltd.
Contractor: China State Construction Third Engineering Bureau Co., Ltd.
Lighting Consultant: Tungsten-Studio
Photography: Zhang Chao Architectural Photography Studio, Liao Qinfang, Tungsten-Studio,XIA Zhihang, Shenzhen Huahui Design














