黑色是宇宙的底色,天津/室内设计
本案主题为“黑色是宇宙的底色”。在家居设计中,软装色彩搭配很少会使用大面积的黑色,黑色通常作为空间里的对比色而存在。而在这套设计里,我们打破常规,将黑色作为整套房子的主色调,随处可见的黑色,让人仿佛置身于静谧的宇宙之中。其他颜色也在黑色的烘托之下,尽情展现自己的魅力。
The theme of this case is "black is the background color of the universe". In home design, the color matching of soft decoration rarely uses large-area black, which usually exists as the contrast color in the space. In this set of design, we broke the Convention and took black as the main color of the whole house. The ubiquitous black makes people feel like they are in a quiet universe. Other colors are also set off by black to show their charm.

原始户型首先餐厅和厨房的面积过于小而且不方便操作,客厅也比较拥挤。
First of all, the area of the dining room and kitchen is too small and inconvenient to operate. The living room is also crowded.

改造后我们将次卫的面积给到餐厅,保留入厕功能以及洗手功能,整个餐厅就放大很多倍,将客厅的墙拆掉跟书房形成一个通透的感觉。
After the renovation, we will give the area of the second bathroom to the dining room to retain the toilet function and hand washing function. The whole dining room will be enlarged many times, and the wall of the living room will be removed to form a transparent feeling with the study.
▼客厅电视墙立面,Elevation of TV wall in living room

▼客厅沙发背景立面,Living room sofa background elevation

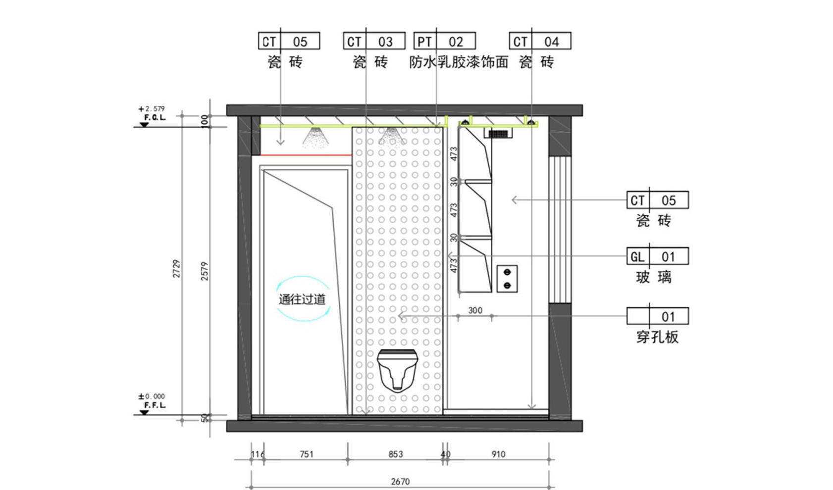
▼卫生间马桶立面,Toilet elevation

▼主卧电视墙立面,Elevation of TV wall in master bedroom



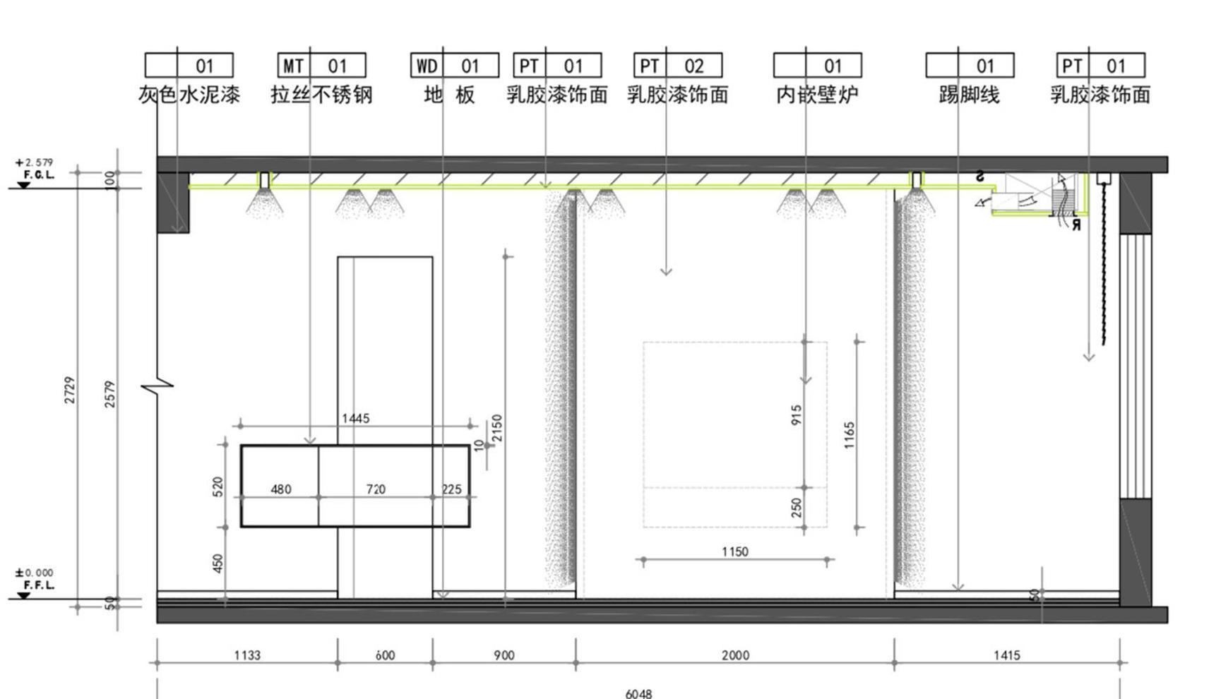
▼剖面图,Profile


在以黑色为主色调的案子中,如何消除黑色带给人的压抑感,是留给设计师的难题。南北通透的布局、白色的石膏板吊顶、半哑光的黑色乳胶漆墙面,设计师恰当地掌握了灯光与色彩的关系,赋予了沉闷黑色一丝生气。
In the case of black as the main color, how to eliminate the depression brought by black is a difficult problem for designers. With the North-South transparent layout, white gypsum board ceiling and semi matte black emulsion paint wall, the designer properly grasped the relationship between lighting and color, giving a dull black a trace of vitality.

灰色的沙发和地毯,作为白色石膏板吊顶和黑色穿孔板的过渡,给整个空间增添和谐、安宁的感觉。
Gray sofa and carpet, as the transition between white gypsum board ceiling and black perforated board, add a sense of harmony and tranquility to the whole space.

整个背景使用特殊定制的穿孔板,让金属质感的黑色做环境背景。
The whole background is made of special customized perforated plates, and the metallic black is used as the environmental background.

透视关系让客厅书房更通透,原本的户型也变得更大。
Perspective relationship makes the living room and study more transparent, and the original house type also becomes larger.

绿色的仙人掌赋予整个空间以生气。坚毅的仙人掌与冷峻的黑色,绝配。
The green cactus enlivens the whole space. The firm cactus is a perfect match with the cold black.

画中的线条和椅子通过透视关系形成远近关系。
The lines and chairs in the painting form a close and far relationship through perspective.

在横平竖直的墙壁上显得更加生动。
It is more vivid on the horizontal and vertical walls.


两个人的互动从这里开始,书房中工作的你探望着客厅休息的她。
The interaction between the two starts from here. You work in the study and visit her in the living room.

客厅的胡桃色地板与餐厅的水墨石地板形成鲜明对比,让使用者在心理上将一个空间一分为二。
The walnut floor of the living room forms a sharp contrast with the ink stone floor of the restaurant, allowing users to psychologically divide a space into two.

与客厅相比,餐厅对黑色的运用更多元化一些。
Compared with the living room, the use of black in the restaurant is more diversified.

透光水泥板是本次案子最亮点的材质。为餐厅营造最浪漫的用餐氛围。
Translucent cement board is the highlight of this case. Create the most romantic dining atmosphere for the restaurant.

餐厅的“透光水泥板”如星河般璀璨。一束追光的筒灯,浪漫晚餐,在家就可以完成。
The "translucent cement board" of the restaurant is as bright as a star river. A light chasing downlight and romantic dinner can be completed at home.

水磨石地面与透光水泥板交相呼应,黑色原木纹餐桌与光亮的餐椅相得益彰。
Terrazzo floor and translucent cement board echo each other, black original wood grain dining table and bright dining chair complement each other.

不同材质的原材料在设计师手中运用自如,带来层次丰富的视觉感受。
Raw materials of different materials can be used freely in the hands of designers, bringing rich visual experience.


厨房的大水盆加上岩板会更加好打理也方便使用。
The big water basin in the kitchen and the rock plate will be easier to take care of and convenient to use.

别致的不规则轮廓镜。透过“你”,我看到了全世界。
Unique irregular contour mirror. Through "you", I see the world.

书房是一个半封闭的空间,与客厅呈半联通状态。两个房间的人可以偶尔互动,又不会相互打扰。
The study is a semi enclosed space, which is semi connected with the living room. People in the two rooms can interact occasionally without disturbing each other.

墙壁与地板以浅色为主,搭配多彩的挂画,办公场景也可以生动又活泼。
The walls and floors are mainly light colored, with colorful hanging pictures. The office scene can also be vivid and lively.

卧室是人们休息的主要场所,卧室的氛围将直接影响居住者的心情。
The bedroom is the main place for people to rest. The atmosphere of the bedroom will directly affect the mood of the residents.

浅灰色的电视墙、橘色的床以及白色的百叶窗和天花板中和了黑色墙面带来的冷酷感,既保留了黑色的低调高雅,又还给卧室应有的温馨与安宁。
The light gray TV wall, orange bed, white shutters and ceiling neutralize the cold feeling brought by the black wall, which not only retains the low-key elegance of black, but also gives back the warmth and peace that the bedroom should have.

全黑配色的衣帽间,映衬所有衣物的美。
The cloakroom in all black color matches the beauty of all clothes.
▼全黑配色的衣帽间,All black cloakroom

▼红色骷髅把手,磨砂质感,Red skeleton handle, frosted texture

黑色与橙色是一对常见的对比色,低调沉稳的黑色与欢快活泼的橙色搭配,给人一种充满戏剧冲突的精彩感。
Black and orange are a pair of common contrast colors. The combination of low-key and steady black and lively orange gives people a wonderful feeling full of dramatic conflicts.

项目信息
项目名称:黑色是宇宙的底色
文章分类:室内设计
设计公司:弥尔(天津)装修设计有限公司
项目地址:天津
项目规模:120㎡
设计师:高云皓
项目年份:2019年
Project information
Project Name: black is the background color of the universe
Article category: Interior Design
Design company: Mier (Tianjin) Decoration Design Co., Ltd
Project address: Tianjin
Project scale: 120 ㎡
Designer: Gao Yunhao
Project year: 2019














