普洱美丽星村咖啡中心,云南 / 时地建筑设计工作室
普洱美丽星村咖啡中心位于滇南山谷,这片四季如春的土地是中国最大的咖啡产区之一。作为振兴当地文旅经济的重要项目,这座建筑不仅要为本地咖农和咖啡文化提供一个交流展示的平台,还要为游客创造独特的体验空间。在这个项目中,我们使用了树状结构、弹性空间和折板屋顶这三种建筑设计策略,表达了对“气候、文化、开放空间、身份认同”等关键议题的思考。
The Pu’er Beautiful Star Village Coffee Center is located in the valleys of southern Yunnan, a region blessed with perpetual spring-like weather and recognized as one of China’s largest coffee-producing areas. As a key project aimed at revitalizing the local cultural and tourism economy, this building serves not only as a platform for local coffee farmers and coffee culture to exchange and showcase their heritage but also as a unique experiential space for visitors. In this project, we employed three architectural design strategies—tree-like structures, flexible spaces, and folded-plate roofs—to address critical themes such as climate, culture, open spaces, and identity.
▼项目概览,Overall view

▼鸟瞰,Bird’s eye view

▼鸟瞰,Bird’s eye view

▼鸟瞰总平,Bird’s eye view

1.气候条件的回应 Responding to Climate Conditions
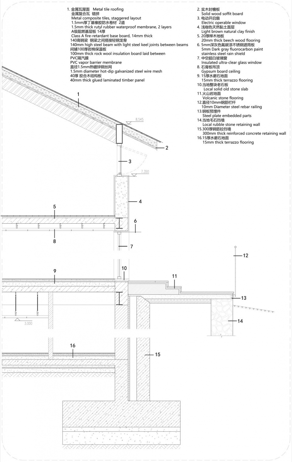
滇南地区属于热带雨林气候,阳光强烈且降雨充沛。为了适应这种环境,我们采用了绵延的折板形式的屋面设计。这种屋面不仅能够有效排水,还能通过其倾斜角度减少太阳直射,为室内提供遮蔽。同时,我们在屋面上对应室内功能设置了隆起的天窗,这些天窗将自然光引入室内,模拟出热带雨林中斑驳的光影效果。这样的设计既满足了功能需求,又营造了一种接近自然的空间氛围。
Southern Yunnan experiences a tropical rainforest climate, characterized by intense sunlight and abundant rainfall. To adapt to these conditions, we designed an extended folded-plate roof. This roof not only ensures effective drainage but also reduces direct sunlight exposure through its angled form, providing shade for the interior. Additionally, skylights were incorporated into the roof, corresponding to the interior functions. These skylights allow natural light to filter into the space, mimicking the dappled light effect of a tropical rainforest. This design not only meets functional needs but also creates a natural, immersive spatial atmosphere.
▼沿街立面,Facade

▼入口,Entrance

▼入口夜景,Entrance night view

▼回应当地景观,Responding to the local landscape

▼回应当地气候文化,Responding to local climate culture

2.雨林咖啡的空间概念 The Spatial Concept of Rainforest Coffee
普洱地区以丰富的热带雨林生态系统闻名,这一特色成为空间设计灵感的来源。我们借鉴雨林中树木的形态,设计了不规则柱网下树状钢结构的体系。这种结构体系营造了秩序的模糊感,也在弹性空间中创造了多重空间路径,增加了使用的灵活度和体验感。同时也增强了建筑的象征意义——它像一丛树林一样,为人们提供庇护,将人们聚集在一起,也连接了人与自然的关系。
▼爆炸分析图,explosion analysis

Pu’er is renowned for its rich tropical rainforest ecosystem, which inspired the spatial design. Drawing from the forms of trees in the rainforest, we designed a tree-like steel structure supported by an irregular column grid. This structural system creates a sense of ordered ambiguity while enabling multiple spatial pathways within the flexible layout, enhancing both usability and experiential richness. The design also carries symbolic meaning—like a grove of trees, the structure offers shelter, brings people together, and strengthens the connection between humans and nature.
▼屋顶与远山呼应,The roof echoes the distant mountains

▼对应室内功能设置天窗,Skylights are set up according to indoor functions

▼天窗细部,Skylights close view


▼与周边景观的融合,Integration with the surrounding landscape

▼提供公共活动的庇护所,Providing shelter for public events

▼隐喻热带雨林的广袤与生机,Metaphor of the vastness and vitality of the tropical rainforest

▼折板形态简洁而有力,The folding plate is simple and powerful

3.开放空间服务社区 Open Spaces Serving the Community
为了让建筑成为一个促进交流的场所,我们设计了大量流动且弹性的空间。这些空间可以根据不同的活动需求灵活调整,既可以用于咖啡品鉴和文化交流,也能举办社区聚会或临时展览。上下两层错层布局的设计进一步丰富了空间层次,使得建筑与周围的地形和景观相融合。在这里,游客、本地咖农和运营者可以共享同一片屋檐下的空间,彼此互动,共同构建一个开放包容的公共环境。
To make the building a hub for interaction, we incorporated numerous fluid and flexible spaces. These areas can be adapted for various activities, from coffee tasting and cultural exchanges to community gatherings and temporary exhibitions. The staggered layout across two levels further enriches the spatial hierarchy, allowing the building to blend seamlessly with the surrounding terrain and landscape. Under this shared roof, visitors, local coffee farmers, and operators can interact, fostering an open and inclusive public environment.
▼檐廊空间,Eaves gallery space

▼接待前厅,Reception hall

▼模糊室内外界限,Blurring the lines between indoors and outdoors

▼室内,Interior

▼不规则柱网下树状结构体系,Tree-like structure system under irregular column grid

▼与地形和景观相融合,Blending with terrain and landscape

▼咖啡体验区,Coffee Experience Area


▼夹层阅读空间,Mezzanine reading space

▼夹层阅读空间,Mezzanine reading space

4.身份认同传递地方精神 Identity and the Transmission of Local Spirit
延展的大屋顶是整个设计的核心要素。它的折板形态简洁而有力,既回应了滇南地区的气候特征,又隐喻了热带雨林的广袤与生机。这片大屋顶覆盖下的空间,不仅是物理上的遮蔽,更是情感上的归属。它让人们感受到一种集体记忆和身份认同,提醒着每一个人这里独特的地域文化和自然环境。
The expansive folded-plate roof is the core element of the design. Its simple yet powerful form not only responds to the climatic characteristics of southern Yunnan but also metaphorically represents the vastness and vitality of the tropical rainforest. The space beneath this roof provides not only physical shelter but also an emotional sense of belonging. It evokes a collective memory and identity, reminding everyone of the unique regional culture and natural environment.
▼露台空间,Terrace

▼露台近景,Terrace close view

建筑设计通过树状结构、弹性空间和折板屋顶这三种建筑设计策略,有效的回应了“气候、文化、开放空间、身份认同”等问题。我们希望这座建筑不仅是功能性设施,更是一种关于人与自然、传统与现代关系的思考。它可以以朴素而直接的方式,展现了建筑设计如何在当代语境下延续地方特色,并为社区的发展注入新的活力。
Through the three design strategies of tree-like structures, flexible spaces, and folded-plate roofs, the architecture effectively addresses themes such as climate, culture, open spaces, and identity. We hope this building transcends its functional purpose to become a reflection on the relationship between humans and nature, tradition and modernity. In a simple yet direct way, it demonstrates how architectural design can preserve local characteristics in a contemporary context and inject new vitality into community development.
▼夜景鸟瞰,Night view


▼总平面图,masterplan

▼1F平面图,1F plan

▼2F平面图,2F plan

▼立面图,elevation

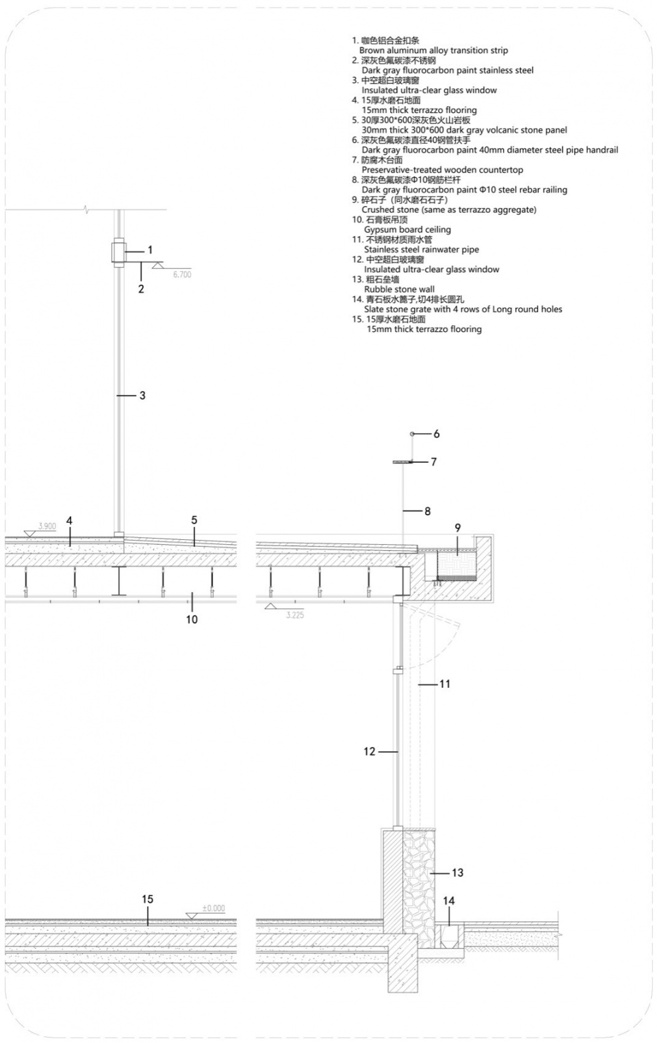
▼大样,structure details
















