顺德ALSO,佛山 / 任晓伟-DAGA大观建筑
佛山顺德·ALSO是一座商业建筑面积3.7万平方米的集艺术文创、户外街头、公共艺术街区和餐饮零售为一体的非标商业集群,这里集中了和美术馆、ALSOLIVE音乐空间、单向空间和多种类型的主理人商业。
Foshan Shunde ALSO is a non-standard commercial complex with a building area of 37,000 square meters, integrating art and cultural creativity, outdoor street spaces, public art districts, and dining and retail. It houses the He Art Museum, ALSO LIVE music space, OWSpace, and various types of independent businesses.
▼从街道视角看层叠的天幕系统,轻质的结构定义了新的商业界面。From a street-level perspective, the layered canopy system, with its lightweight structure, defines a new commercial interface.

▼巨大的门头雨棚被四根极细的十字立柱支撑,通过悬挑设计与节点优化,在确保结构安全的前提下,极大地削弱了体量感,营造出顶棚轻盈漂浮的视觉效果。The massive entrance canopy is supported by four extremely slender cross-shaped columns. Through cantilever design and node optimization, the structure’s overall weight is significantly reduced while ensuring structural safety, creating a visually light and floating effect for the canopy.

▼烈日直射下的门头雨棚钢格栅,明暗与光影柔和而丰富,The steel grating of the awning above the doorway, under the direct sunlight, displays a soft yet rich interplay of light and shadow.

▼结构逻辑清晰可见,其本身也成为美学表达的一部分。The structural logic is clearly visible, and it itself becomes part of the aesthetic expression.


▼改造后的ALSO(中心广场视角),The renovated ALSO (view from the central square)


▼改造后的ALSO(连廊下的外摆空间),The renovated ALSO (outdoor seating area under the connecting walkway)


面对岭南地区强烈的日照与多雨气候,DAGA大观建筑提出了一个直接而深刻的解决方案:将设计的焦点回归至最基本的遮阳避雨功能。项目以“夏日天幕”为概念,通过一系列精心设计的遮阳雨棚,将功能性的需求转化为塑造空间体验的核心力量,为街区注入了新的活力。
▼在高温多雨的顺德,遮阳避雨的连廊保证了商业街区全时段的使用,以应对多种不同气候情况。In Shunde, a region with high temperatures and abundant rainfall, the covered walkways provide shade and shelter from the rain, ensuring the commercial district can be used at all times and is adaptable to various weather conditions.

Faced with the intense sunlight and heavy rainfall of the Lingnan region, DAGA Architecture proposed a direct and profound solution: returning the focus of the design to the most basic functions of providing shade and shelter from the rain. Based on the concept of a “summer canopy,” the project utilizes a series of carefully designed sunshades and rain shelters, transforming functional requirements into a core force shaping the spatial experience and injecting new vitality into the neighborhood.
▼从地铁出口进入场地的连廊开始出发,Starting from the connecting corridor that leads from the subway exit to the venue.


▼连廊穿过建筑,连接下沉广场的活动区域,The connecting corridor runs through the building, linking the activity areas of the sunken plaza.


▼蜿蜒连续的连廊将商业全部连接,满足全天候的使用场景,The winding, continuous corridors connect all the commercial spaces, accommodating all-day usage scenarios.


对于ALSO,仅仅满足功能远远不够,我们需要设计一种载体,既可以满足遮阳避雨的功能,又可以界定商业灰空间,串联超长的多种风格的商业立面,同时更重要的是要匹配ALSO本身非标商业的调性。因此我们从松弛的露营场景得到灵感,将天幕的轻/薄/透的特点应用到整体公共空间的设计之中。行人可以在此舒适地停留、社交,享受被过滤后的柔和阳光,而无惧天气变化。整个区域从单一的交通通道转变为充满生活气息的复合场所。
For ALSO, simply fulfilling functional requirements was not enough. We needed to design a structure that could not only provide shade and shelter from the rain but also define the commercial gray space, connecting the exceptionally long and diverse commercial facades. More importantly, it had to match the unique, unconventional character of ALSO’s commercial concept. Therefore, we drew inspiration from relaxed camping scenes, applying the light, thin, and transparent characteristics of canopies to the overall public space design. Pedestrians can comfortably linger and socialize here, enjoying the filtered, soft sunlight without fear of changing weather. The entire area transforms from a mere thoroughfare into a vibrant, multi-functional space full of life.
▼天幕下形成的舒适灰空间,成为商业外摆和社区交往的场所,The comfortable, shaded space created beneath the canopy becomes a place for outdoor commercial activities and community interaction.


▼主遮阳面大量使用了聚碳酸酯板。利用其轻质、高抗冲击性和优异的透光性,精确控制光线的透射与漫射,创造出柔和且富有层次的室内外光照环境。The main sunshade surface extensively utilizes polycarbonate panels. Taking advantage of their lightweight nature, high impact resistance, and excellent light transmission properties, the panels precisely control the transmission and diffusion of light, creating a soft and layered indoor and outdoor lighting environment.


▼铝板、钢格栅、聚碳酸酯板同构成一个从实到虚、从完全遮蔽到半遮半透的梯度遮阳系统,丰富了光影效果和空间体验。The aluminum panels, steel gratings, and polycarbonate sheets together form a gradient shading system, ranging from solid to translucent, and from complete concealment to partial transparency, enriching the interplay of light and shadow and enhancing the spatial experience.

▼钢格栅即是结构构件,又起到遮阳功能与阳光板的安装连接。结构逻辑清晰可见,其本身也成为美学表达的一部分。The steel grating serves as both a structural component and a sunshade, and also provides the connection for installing the polycarbonate panels. The structural logic is clearly visible, and the grating itself becomes an integral part of the aesthetic expression.


夜晚,集成在结构上的灯光系统将天幕变为一个温暖的发光体,藏在结构构件内的灯光将阳光板晕染,形成一行光晕的阵列。
At night, the lighting system integrated into the structure transforms the canopy into a warm, luminous surface, and the lights concealed within the structural components illuminate the solar panels, creating an array of glowing halos.
▼连廊下的灯光与被照亮的天花,The lights beneath the connecting corridor and the illuminated ceiling


▼连廊下的灯光与被照亮的天花,Theights beneath the connecting corridor and the illuminated ceiling.

▼藏在阳光板上层的条形灯点亮之后在阳光板上形成柔和的光晕。A concealed linear light installed above the polycarbonate panel creates a soft, diffused halo across the surface when illuminated.


在本项目通过对常规材料(如聚碳酸酯板)和轻质钢结构的创造性运用,成功地将一个应对气候的功能性命题,提升为兼具技术逻辑与空间诗意的建筑实践。这道“夏日的天幕”不仅有效回应了地域气候,更成为连接商业、社区与日常生活的迷人场域。
In this project, through the creative use of conventional materials (such as polycarbonate panels) and lightweight steel structures, a functional solution to climate challenges was successfully transformed into an architectural practice that combines technical logic and spatial poetry. This “summer canopy” not only effectively responds to the regional climate but also becomes a captivating space connecting commerce, community, and daily life.
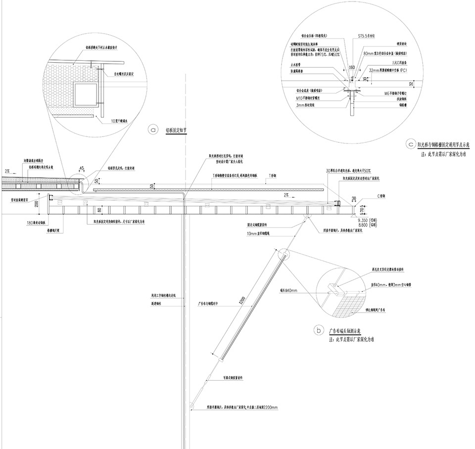
▼分析图(剖面),Analysis Diagram (Cross-section)


项目信息
Project Information
Project Name: Shunde ALSO Renovation Design
Project Location: Shunde District, Foshan City, Guangdong Province, China
Design Company: DAGA Architecture
Company Website: www.arcxtec.com
Contact Email: info@arcxtec.com
Chief Architect: Ren Xiaowei
Design Team: Li Ke, Chen Xu, Gao Xingyu
Structural Consultant: Luanlu Architectural Design
Project Type: Architectural Renovation
Design Area: 4000 square meters
Design Period: May 2024 – December 2024
Construction Period: January 2025 – June 2025
Project Photography: UK Studio














